【官网】半月讲坛教育

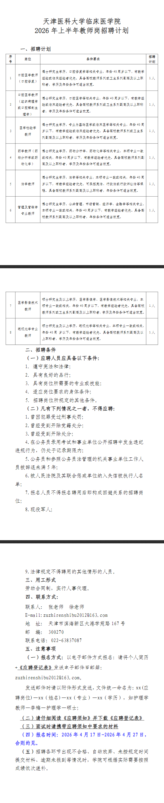
天津医科大学临床医学院2026年上半年教师岗招聘计划


应聘登记表.doc(点击下载)
 
半月讲坛温馨提示:信息均转载自官方网站,仅供参考,不构成相关服务。其最终解释权归相关单位所有,如对信息有疑问,请直接与相关单位联系。转载目的在于信息传递,我司不承担此类稿件其他行为的连带责任,如有侵权或需删除请联系我们。因此带来的不便敬请谅解!
(责任编辑:吴老师)