河北美术学院2025年招聘启事
2025-07-16 11:37
全新“河美薪酬体系”重实绩、重贡献、重奖励,形成阶梯式、开放式、自助餐式年薪体系,根据实效成果贡献“上不封顶”,打破传统框架式薪酬天花板,“英雄不问出处”,颠覆论资排辈传统,重视教育科研创作规律“厚积薄发”,弱化内卷无考核KPI指标!
面向全球招募各类博士、副教授、教授、画家、书法家、设计师。提供科研经费、国际交流及京津冀区位红利等多项保障,30万—568万河北美术学院全球高薪揽才!
【学校简介】河北美术学院是经教育部批准设立的民办全日制普通本科艺术类高校。学校始建于2002年,2015年获批学士学位授予权,2016年获批硕士学位授予立项建设单位,2019年通过了国务院教育督导委员会本科教学工作合格评估。学校设有党政办公室、党委组织部(党校)、宣传统战部(新闻中心)、教师工作部(教务处)、学生工作部(处)、武装部、团委、人事处(考核督查工作领导小组办公室)、科研处、学科建设办公室等26个党政机构。目前设有造型艺术学院、书法学院、设计学院、影视艺术学院、动画数字艺术学院、雕塑与公共艺术学院等6个二级学院及基础教学部。学校主动适应区域经济和社会发展对艺术人才的需求,不断优化专业布局。
一、招聘对象及条件
1.招聘对象
具有副高及以上专业技术人员或博士研究生。
2.招聘条件
(1)具有中华人民共和国国籍,遵守宪法和法律,有良好的品行。
(2)具有正常履行职责的身体条件和符合岗位要求的工作能力,身体健康,年龄一般不超过55周岁。
(3)国(境)外学历学位需取得教育部学历学位认证。
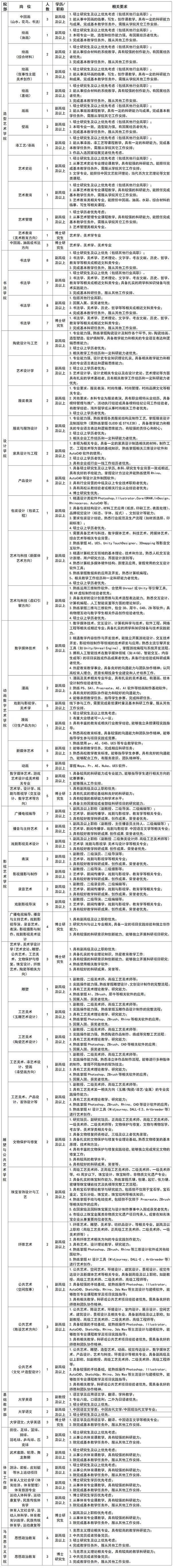
二、招聘计划

三、简历投递
请应聘人员根据岗位对应投递简历至指定邮箱,各用人单位投递方式如下:
| 单位 | 投递邮箱 | 联系人 |
| 造型学院 | zxysxy2023@163.com | 李老师:13081091981 |
| 书法学院 | hbmysfxyzp@163.com | 郝老师:18032012888 |
| 设计学院 | hbmsxysjxyyx@163.com | 王老师:15511682178 |
| 动画数字艺术学院 | dhszysxy@sina.com | 马老师:18003927954 |
| 影视艺术学院 | hmyszp@126.com | 朱老师:15175197028 |
| 雕塑与公共艺术学院 | hmds2023@163.com | 郑老师:15369149060 |
| 基础教学部 | jcjxb80862024@126.com | 王老师:18332089547 |
| 体育工作部 | hbmsxyty@163.com | 代老师:15533206962 |
| 马克思主义学院 | hbmsxymy@163.com | 冯老师:17801222514 |
四、录用要求
1.应聘人员向学校提供的个人材料(学历学位、职称资格、履历简历、离职证明等)必须真实无误,如有造假一经发现,取消录用资格。
2.具有能够胜任工作岗位的健康程度,无精神病、传染病及其他影响工作的疾病。入职体检中如有传染病四项不合格,取消录用资格。
3.富有爱岗敬业精神,能够按照学院要求完成各项教育教学相关工作。遵守师风师德,如有违反一经发现,取消录用资格。
4.正式聘任后与学校签订劳动合同,人事档案由学校委托河北省人才统一管理。
五、福利待遇
1.优厚的薪酬保障,高层次人才实行年薪制,薪酬构成:基本工资+绩效工资+福利保障。稳定的基本收入,高额的绩效回报。科研项目、论文著作出版、创作获奖、展演展赛供您多项选择,同享不封顶绩效工资,年薪可达500w+。
2.完备的福利保障。学校为高层次人才提供与薪酬对等的五险一金,年均6w-9w、享受年功工资;享受带薪寒暑假;员工餐补、节日福利、健康体检。
3.提供安家补贴或过渡性住房、符合石家庄人才政策的可享受人才绿卡相关待遇。持石家庄人才B卡可申请一次性购房补贴10-30w或租房补贴1500-3000元/月。
4.我校拥有国家级职称自主评审权,提供畅通的职称评聘渠道,支持并指导符合条件的教师申报晋升副教授、教授等专业技术职务。
河北美术学院人事处
2025年7月15日
半月讲坛温馨提示:信息均转载自官方网站,仅供参考,不构成相关服务。其最终解释权归相关单位所有,如对信息有疑问,请直接与相关单位联系。转载目的在于信息传递,我司不承担此类稿件其他行为的连带责任,如有侵权或需删除请联系我们。因此带来的不便敬请谅解!







