廊坊市水务发展集团有限责任公司招聘11名工作人员简章
2024-10-17 09:02 分享到:
廊坊市水务发展集团有限责任公司是经廊坊市委、市政府批准,由廊坊市国资委出资组建的国有独资企业。公司成立于2024年3月,注册资本1亿元。查看河北各地最新招聘信息
集团公司以打造“全省领先、全国一流的水务综合服务商”为愿景,以“水润廊坊、服务城乡”为使命,是涵盖水务“设计、投资、建设、运营、管理”一体化全链条的市级水务平台。集团公司负责东淀蓄滞洪区(河北省部分)防洪工程与安全建设、文安洼蓄滞洪区(河北省部分)防洪工程与安全建设、永定河泛区(河北省部分)防洪工程与安全建设、大清河治理工程(廊坊段)等区域大型水利基础设施项目,概算投资近170亿元。
集团公司以习近平新时代中国特色社会主义思想为指引,弘扬“忠诚担当,开拓创新、团结协作、高效廉洁”的水发精神,全力打造资产质量优、管理水平高、核心竞争力突出的一流国企,为加快建设经济强省、美丽河北,奋力谱写中国式现代化建设河北篇章做出新的更大贡献。现根据公司运营管理需要,廊坊市水务发展集团有限责任公司现委托廊坊市诚信劳务派遣服务有限公司拟面向社会公开招聘工作人员,有关事项公告如下:
一、应聘原则
本次招聘坚持公开、公平、公正、择优的原则,面向社会公开招聘优秀人才。查看河北各地最新招聘信息
二、基本条件
(一)具有中华人民共和国国籍,拥护中华人民共和国宪法,具有良好的思想政治素质;
(二)身体健康,能适应工作岗位要求;
(三)遵守职业道德,爱岗敬业,诚实守信,具有较强的创新意识、协作意识和团队意识;
(四)具备履职所需的独立性(未在其他经济组织兼职);
(五)遵纪守法,品行端正,无社会不良记录;
(六)符合应聘岗位要求的其他具体资格和条件;
(七)有下列情形之一的不得报考:
1.曾因犯罪受过刑事处罚的人员;
2.尚未解除党纪、政纪处分或正在接受纪律审查的人员;
3.涉嫌违法犯罪正在接受司法调查尚未做出结论的人员;
4.曾在招聘考试中被认定有舞弊等严重违反招聘纪律的人员;
5.其他不符合招聘单位有关要求的人员。
三、招聘岗位
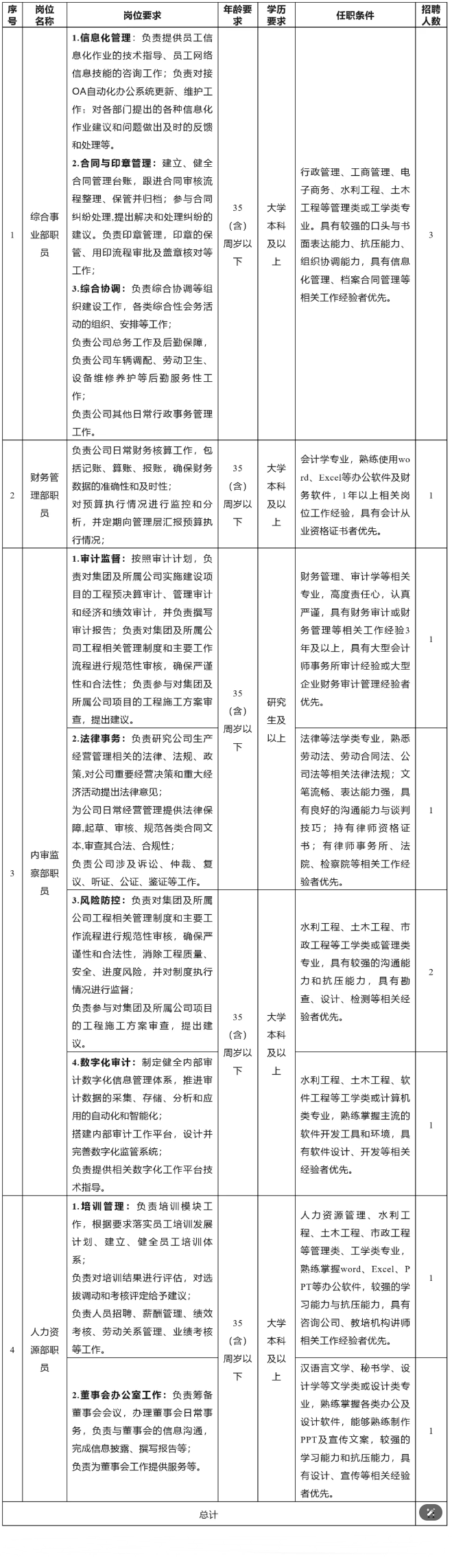
岗位招聘人数和岗位条件详见《廊坊市水务发展集团有限责任公司公开招聘工作人员岗位信息表》。
四、福利待遇
(一)薪酬:工资4000元/月,职称津贴、学历津贴、工龄工资、通讯补贴、女员工卫生费、加班工资、冬季取暖费、年终考核奖金等。
(二)福利待遇:五险一金。
五、招聘流程
报名—资格审查—考核—体检—公示聘用
(一)报名
1.报名时间:2024年10月15日至2024年10月21日止
2.报名方式:线上报名
3.报名材料及要求
(1)个人简历;
(2)本人有效身份证正反面扫描件;
(3)毕业证、学位证扫描件;
(4)学信网学籍、学位在线验证报告及电子注册备案表;
(5)岗位要求相关的资格证书扫描件。
将以上报名材料制作压缩包,命名为“姓名+岗位名称”,以附件形式发送至邮箱664609397@QQ.com(注:每人限报一个岗位,未按要求提供材料、压缩文件等即视为报名无效)查看河北各地最新招聘信息
(二)资格审查
按照公告招聘条件,报名结束后对应聘人员提交的报名资料进行资格审查及初选,符合条件的应聘人员将进入考核环节。资格审查贯穿招聘工作全过程,在任何环节发现应聘人员有不符合招聘条件的,均取消其应聘资格,且后果自负。
(三)考核
本次招聘考核拟采取笔试+面试的方式进行。
1.笔试:对通过资格审查的应聘人员,工作人员将在报名结束后3个工作日内通过短信、电话通知求职者参加笔试考核。未接到通知的求职者视为资格审核未通过。笔试内容涉及职业能力测试和其它基础知识内容;
2.面试:笔试结束后3个工作日内,根据笔试成绩和用人比例筛选出面试人员,由工作人员通过短信、电话通知求职者参加面试。面试重点考察考生个人职业素养、语言表达能力、应变能力、综合分析能力等。
(四)体检
拟聘人员应于县级以上正规医院进行体检(或提供半年内县级以上正规医院体检报告),体检费用由个人承担。查看河北各地最新招聘信息
(五)公示聘用
对考核和体检合格的拟聘人员,按有关规定进行公示,公示期为3个工作日,公示无异议后办理录用手续并签订劳动合同。
六、附则
(一)应聘人员提交的材料须真实、准确。提供虚假材料的,一经查实,即取消应聘和入职资格。
(二)我公司将根据应聘人员提供的联系方式与本人联系,请应聘人员保证邮箱地址正确、电话畅通。凡应聘人员未在规定时间内按要求参加笔试、面试、体检、报到等情况的,均视为自动放弃应聘资格。
(三)我公司承诺为应聘者提供的个人有关信息保密,相关报名材料恕不退还。
七、联系方式
联系人:王立娜
联系电话:0316-2227562 15369469712(请工作时间咨询)
廊坊市水务发展集团有限责任公司公开招聘工作人员岗位信息表









